园区是指政府集中统一规划指定区域,区域内专门设置某类特定行业、形态的企业、公司等进行统一管理,典型的如工业园区、自贸园区、产业园区等。
智慧园区指的是整合园区内外的资源,根据园区的能源管理规划要求,通过物联网和网络技术,建设一个高效率的智慧园区服务平台,帮助园区实现社区环境监测、人工智能分析、安全区域监测、重点区域高清监控、应急情况指挥等功能与服务,打造一个智能化的智慧产业园。
随着城市的持续增长、演变和迭代,它们正朝着与物质世界共生共荣的数字智慧文明方向发展。智慧园区作为智慧城市的主要单元,是经济高效和高质量发展的核心抓手之一,是实现双碳战略的主战场,是“兴业”的典型场景,是未来社会的发展缩影和示范载体。
园区作为技术应用创新的场地、经济社会发展的新动力、人们生活的重要载体,正面临深刻复杂的环境变化。在“十四五”关键时期,应当紧紧抓住数字经济和双碳目标等国家战略导向,以引领数字化浪潮为契机,推动智慧园区规划、建设和运营落地。
(一)智慧园区发展阶段
智慧园区的发展是一个不断完善和优化的过程,正在经历转型迭代,其发展可以分为智能化、平台化和全数字化三个阶段[1]。在每个阶段,智慧园区都需要应对不同的挑战,例如如何高效地规划和建设基础设施、如何整合和利用园区内的各类数据、如何实现园区内企业之间的合作和协同发展等。
1. 初级阶段:智能化
该阶段,智慧园区主要依靠基础设施的建设来提升管理和服务水平,包括建设智能化的公共设施、信息化平台、智能交通系统等,提高园区的物质基础和管理能力。其中包括园区基础设施智能化改造,实现单个场景的智能化体验。但园区内的各系统之间存在信息孤岛现象,无法实现数据共享。目前,我国大多数园区还处在该阶段。
2. 中级阶段:平台化
该阶段,数字化平台建设成为关键,通过建设智慧园区管理平台,实现数据整合和智慧应用,提升园区管理和服务水平。同时也开始重视数据融合和价值挖掘,大数据、人工智能等技术被广泛应用于数据采集、分析和挖掘,实现园区数据和服务共享,同时推动多联动场景,提高园区决策能力和服务效率。尽管我国部分园区已经进入此阶段,但数据的价值还有待进一步挖掘,需要不断推动数字技术的创新和推进,提高数字化水平,促进园区可持续发展。
3. 高级阶段:全数字化
该阶段,智慧园区在人工智能、深度学习、数字孪生等技术的加持下,成为一个基于数据自动控制、自主学习、自我进化、自主决策的有机生命体。通过建立产业联盟、开展科技创新、推进资源共享等方式,将园区中生产、运输、生活、市政、交通、能源、商务、商业等各个核心系统整合起来,促进园区内企业之间的合作和协同发展,实现园区的可持续发展和共建共享。
(二)智慧园区相关政策
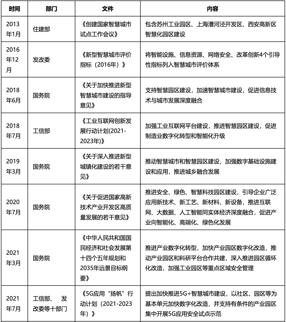
近年来,国家对智慧园区的建设和发展越来越重视,国务院、工信部等多个部门也相继发布相关政策文件,加大对智慧城市和智慧园区建设的支持。全国各地也在加快智慧城市和智慧园区建设步伐,园区业主也逐渐增加智慧化方面的投入。国内智慧园区政策如表1所示。
表1 智慧园区相关政策


这些政策的出台,进一步加强了国家对智慧园区建设的支持力度,为智慧园区的规划、建设和发展提供了更加明确和有力的政策指导。同时,各级政府也正在积极开展智慧园区的试点工作,以促进政策的广泛落地。
(三)智慧园区标准体系
结合国家网络强国、数字中国、智慧社会等战略的推进及我国智慧城市建设的发展现状,智慧产业园区标准体系总体框架包括“基础标准”、“通用标准”、“专用标准”三个层级[2]。国内智慧园区标准体系结构框架如图1所示。

图1 智慧园区标准体系
智慧园区基础标准是一系列总体性、框架性、基础性的标准和规范,主要包括术语标准、信息分类编码、信息交换和标识与符号等方面。这些标准旨在确保智慧园区内部各类信息和数据的统一和规范,为各方合作提供准确、清晰的沟通基础。
智慧园区通用标准则是旨在规范智慧园区的各种业务操作流程、技术要求、成果形式与内容要素以及使用范围或作用。通用标准主要包括信息化支撑平台、基础设施、管理与服务等方面的标准和规范,用于确保智慧园区的正常运营和稳定发展。
智慧园区专用标准是为了规范某一领域标准化对象制订的共性标准,用于指导和规范相关项目的建设。这些标准可作为相关项目建设及实施的参考和依据,具体的专用标准包括信息化支撑平台、基础设施、管理与服务、安全与运维等方面的标准和规范,以确保智慧园区在特定领域内的高效运作和发展。
(四)智慧园区建设内容
1. 智慧园区平台建设
智慧园区建设为提高园区的业务水平,将已有的信息化成果逐渐统一到平台上,同时将技术、数据及业务融合,打造园区特色的智慧应用,解决园区运营中的问题。
在智慧园区建设中,要坚持“主干稳定,末端灵活”的原则,以物联平台、管理平台、服务平台、招商平台等业务平台为主干,以应用和智能化系统为末端,推动园区数字化和智慧化的进程。在建设过程中保持稳定性和可持续性,确保园区的长期发展和运营。
(1)物联平台
物联平台通过连接园区内的各种设备和系统,实现设备接入、设备管理和智能分析等核心功能,同时还具备安全监控、能源管理、环境监测、数据可视化、业务流程管理、人员管理等多种功能,为园区的管理者提供全面、准确的数据支持,帮助园区实现更高效、更智能化的运营和管理。
a)设备接入。设备接入模块是智慧园区物联平台的基础模块,它提供了多种网络通讯方式来连接设备,例如蜂窝网络、LoRaWAN、NB-IoT、WiFi、BLE等。物联网平台服务商通常会提供设备SDK或驱动,方便物联网终端厂商进行硬件产品设计,保证物联网终端可以快速上云。此外,平台还提供了MQTT、HTTP/S等多种协议,以支持设备的云云对接、设备直连等多种接入方式。
b)设备管理。设备管理模块是智慧园区物联平台的核心模块,它提供了硬件设备全生命周期的管理,设备状态变化实时感知,设备分发满足设备转移需求。支持设备创建、删除、启用、禁用和状态管理,所有设备生命周期变更事件都可转发到应用侧。
c)安全认证。安全认证模块是智慧园区物联平台的保障模块,它提供了完善的设备认证和通信安全机制。在身份认证方面,提供芯片级安全存储方案和设备密钥安全管理机制,以保障设备密钥不被破解。还提供设备自定义权限管理机制,确保设备与云端的安全通信。这些安全机制能够有效地保障设备的身份认证安全,防止未经授权的设备接入和信息泄露。
d)统计分析。统计分析模块是智慧园区物联平台的关键模块,它可以对设备上传的数据进行实时分析和处理,为园区提供决策支持。该模块可以提供多种数据分析功能,例如数据可视化、数据挖掘、数据建模、数据预测等。通过对数据的分析和处理,园区可以更好地了解设备的运行状态、发现问题和调整设备的运行策略,从而提高设备的使用效率和运行稳定性。
(2)管理平台
智慧园区运营管理平台整合了多个系统,包括资产管理、智能照明、园区一卡通、停车场管理、安防监控、电子巡更、楼宇自控、消防等,以此为基础,为园区公共服务和管理提供支持。此平台不仅促进了园区产业的推进和招商引资,还提供了各种应急处置服务。它是一站式的统一运营管理平台,有助于促进园区的统一管理和协调运转。
a)资产管理。提供了空间管理、租客管理、合同管理、账单管理和财务管理等多个功能模块,可以实现对园区内各种资源和资产的管理、监控和优化。该平台可以为园区带来更加高效、便捷和智能化的管理方式,实现降本增效,提升园区的整体运营效率。
b)物业管理。主要用于对物业服务中的内部运营和客户服务进行管理和优化。该系统包括物业报修、保洁管理、维保服务、巡检管理、巡更管理等多个模块,通过客户服务线上化、人/设备/资产台账全面线上管理,实现加强管理、提升效率和提升服务品质的目的。物业管理系统可以为物业服务提供全方位、全过程的管理服务,帮助提升服务品质、优化运营管理、提高客户满意度。
c)安防管理。园区安防管理对园区进行全方位、多角度的监控和管理,以确保园区的安全和稳定。通过智能化设备、系统和应用,实现对园区内各类设施、人员和车辆等的实时监控、预警和管理。同时,智慧园区安防管理也注重预防和应对各类安全事件,采取多层次、多维度的安全防范措施,确保园区内的安全和秩序。
d)出入口管理。通过访客管理、智能化门禁设备、人脸识别、车牌识别等系统,实现对出入人员和车辆的身份认证和管理,确保只有授权人员和车辆才能进出园区,同时对园区各个出入口进行全面监控和管理,以确保园区内人员和车辆的安全有序进出。
e)能源管理。对园区内的水、电、气、热力等能源运用智能化监测设备进行实时监测及能源管理系统进行控制和优化,以实现能源的高效利用和节能减排。同时,智慧园区能源管理也注重能源的节约和减排,采取多种节能措施,如采用新能源、优化设备运行、强化能源管理等,降低能源消耗成本,以实现园区能源的可持续发展。
(3)服务平台
智慧园区服务平台旨在为园区运营提供全方位的服务和支持,以优化园区内的资源配置、提升管理效率、促进创新创业和提高用户满意度。该平台包括政务服务、资讯服务、物业服务、孵化服务、增值服务等多个模块,可以为企业和园区用户提供各种智能化、个性化的服务。通过智慧园区服务平台,企业可以更好地了解园区内的情况和趋势,更快捷地完成各种手续,更高效地使用资源,从而实现可持续发展。
a)政务服务。政务服务是智慧园区管理平台中的一个重要模块,主要负责提供政府部门的各种服务。这些服务包括企业注册、税务申报、证照办理、政策咨询等。政务服务模块可以提供在线申请、在线支付、在线审批等功能,以便企业可以更方便、更快捷地完成各种政务手续。
b)资讯服务。资讯服务模块主要负责提供各种园区内的信息和资讯,包括行业动态、政策法规、园区公告等。这些信息可以帮助企业了解园区内的运行状况和发展趋势,从而做出更好的决策。资讯服务模块可以通过网站、微信、APP等渠道提供信息,以满足企业和园区用户的不同需求。
c)物业服务。物业服务模块主要负责提供园区内的物业管理服务,包括安保、保洁、维修等。这些服务可以帮助保持园区的良好状况和形象,提高用户满意度。物业服务模块可以通过智能化管理和监控系统,提高服务效率和质量,实现精细化管理和个性化服务。
d)孵化服务。孵化服务模块主要负责提供创业孵化和创新创业支持服务。这些服务包括创业培训、创业辅导、投资融资、技术支持等。孵化服务可以为初创企业提供全方位的支持和帮助,帮助企业在园区内快速成长和发展,促进园区内的创新和创业。
e)增值服务。增值服务模块主要负责提供各种增值服务,包括会议展览、商务服务、文化娱乐等。这些服务可以为园区用户提供更多的选择和便利,增强园区的吸引力和竞争力。增值服务模块可以通过线上、线下等多种形式提供服务,以满足用户的多样化需求。
(4)招商平台
智慧园区招商平台是一个综合性的数据分析和运营管理平台,其目的是通过多维研判和全景沙盘的深度分析,为园区管理者提供全面、准确的数据支持,以便更好地招商引资和优化运营。
a)多维研判:通过建立统一的数据存储总线,将各部门数据整合在一起,从而实现各部门之间数据的互联互通,以便综合分析区域级产业运营情况。空间运营分析可以分析园区内的空间利用情况,以便更好地优化运营管理;企业360°视图可以提供园区内企业的全面数据,包括企业的基本信息、经济指标、社会属性、行为属性等,以便更好地了解园区内的企业情况。
b)全景沙盘:是一种数字化的、高度还原的、交互式的园区展示平台,可以为用户提供全方位、多维度的园区展示和服务,提高用户的参与度和体验感,有助于促进园区的发展和建设。
c)招商引资:通过对园区内各种招商活动和项目的数据进行收集、整理、分析,并以直观的图表和报表形式展示,帮助园区管理人员更好地了解园区的招商引资情况,发现问题和优化方案,提高招商引资的效率和质量。
d)重点项目进展:可以直观展示重点项目的进度、履约情况和工程进度等信息,便于管理者根据项目进度,协调资源推进项目。重点项目动态可以显示出重点项目的进展情况和建设状态,以便更好地管理项目进程和协调各方合作。
e)服务效能评估:通过对园区内各种服务的质量和效率进行评估,可以帮助园区管理人员更好地了解园区服务的实际情况和存在的问题,为提高园区服务的质量和效率提供参考和建议。
f)销控图:基于数据分析的、以图表形式展示园区房地产销售情况的工具。通过对园区内各种房地产销售数据进行收集、整理、分析和展示,帮助园区管理人员更好地了解园区房地产销售的实际情况和趋势,发现问题和优化方案,提高销售效率和质量。
2. 智慧园区智慧应用
利用传感器、云计算、大数据、人工智能、物联网等技术手段,对园区内的物业、安防、交通、环境等各个领域进行智能化管理和优化,以提高园区的效率、安全性、舒适度和可持续性。
(1)智能安防
智能安防系统通过视频监控、人脸识别、智能巡逻等技术手段,实现对园区内安全状况的实时监控和预警,提高园区安全等级,保障园区内人员和设施的安全。可以通过智能化的门禁系统对园区内人员和车辆进行管理,实现安全出入;通过智能视频监控系统对园区内的各种场景进行监控,及时发现人员徘徊、人群聚集、烟火、消防占道异常情况并进行预警;通过安防巡逻机器人和无人机的定点定时巡查、远程控制,替代人工巡检,对园区内的建筑、电力设施、绿化等进行监测和检测,提高园区内设施和设备的安全性和可靠性,减少安全隐患,提高园区管理效率,让园区运行更安全更可靠。
(2)智慧能源
智慧能源系统通过物联网、云计算等技术手段,实现对园区内能源的监测、管理和优化,提高能源的利用效率,降低能源成本。可以通过智能电表对园区内的用电情况进行实时监控和分析,发现用电异常并进行优化;通过智能化的能源管理系统对园区内能源进行综合管理,实现能源的高效利用。
(3)智慧环保
智慧环保系统通过物联网、大数据等技术手段,实现对园区内环境的监测和治理,提高园区环保水平。可以通过智能化的环境监测系统对园区内的空气质量、噪声等环境指标进行实时监测和分析,及时发现环境污染问题;通过智能化的垃圾分类系统对园区内的垃圾进行自动分类和收集,实现垃圾的减量化和资源化利用。
(4)智能交通
智能交通系统可以实现园区内交通流量、车辆等的精细化管理,提高园区通行安全和效率。可以通过智能化的停车管理系统对园区内的停车进行管理,实现停车位分配和预约;通过智能化的交通流量监测系统对园区内的交通流量进行实时监测和优化,提高交通效率,缓解园区拥堵;通过车路协同系统和自动驾驶系统,提升园区交通安全和效率。
(5)智慧办公
智慧办公系统通过智能化的办公设备和管理系统,提高园区内企业的工作效率和员工的工作体验,促进企业创新和发展。可以通过智能化的会议室预定系统和智能化的视频会议系统,提高企业内部沟通和协作效率;通过智能化的工作场所管理系统,提高企业内部工作效率和员工体验。
(6)智慧消防
智慧消防是园区智慧应用的重要组成部分,通过物联网、云计算、大数据等技术手段,实现对园区内消防设施和设备的智能化管理和监测,提高园区内火灾安全等级,包括火灾预警系统、消防设备管理系统、消防人员管理系统等,可以提高消防响应速度和处理效率,保障人员和设施的安全。
(7)园区配送
园区配送是一项为园区内企业和居民提供高效、快捷配送服务的智慧应用。通过智能化的物流管理和配送系统,实现快递和货物的快速分拣、配送和追踪,提高园区内的配送效率和服务质量,促进园区内的经济发展。
(8)智慧园区APP
智慧园区APP是一款基于移动互联网技术的应用程序,为园区内企业和居民提供便捷的生活服务和管理工具。通过智慧园区APP,可以实现停车位预定、公共设施使用预约、园区公告发布等功能,提高园区内的管理和服务效率。
(9)数智招商
数智招商是一种基于大数据分析和人工智能等技术手段的招商引资模式,可以为园区提供科学的数据支撑和决策参考。通过数智招商系统对园区内的产业发展进行深入分析和预测,为园区招商引资提供科学的数据支撑和决策参考,促进园区经济发展。数智招商可以帮助园区实现精细化招商引资,提高园区内的产业发展水平。

(五)智慧园区发展趋势
智慧园区发展目标是具备极高园区管理水平和服务质量的现代化园区,要不断推动信息技术与现代化园区的深度融合,实现园区的数字化、智能化、绿色化和可持续发展。
1. 园区治理数字化
数字化转型将成为智慧园区发展的重要趋势,通过数字化技术的应用和推广,建立起良好的数据共享机制,实现园区管理和服务的全面升级,提升园区的核心竞争力和创新能力。
首先,数字化提高园区经济社会效率。企业通过数字化转型提升管理效率和生产效率,园区通过数字化管理提高运行效率。
第二,数字化驱动技术创新。随着数字化、智能技术的辅助与规模效应的形成,驱动各类智能园区技术的研发、推广及商业化应用,引领园区经济高质量发展。
第三,数字化助力园区从“传统基建”硬环境发展到“新基建”软环境,打造工业互联网平台等数字设施,推动园区实现以数据为中心的数字化转型。通过工业互联网平台建立园区相关产业上下游互通互联的数据通道,实现工业级网络体系。以新型数据中心为核心的智能算力生态体系全面提升信息基础设施的服务水平和普遍服务能力,满足园区企业对网络信息服务质量和容量的要求。
2. 零碳绿色化
零碳智慧园区建设是复杂的系统性工程,需要在园区规划、建设、管理等全生命周期融入“碳中和”理念。零碳智慧园区的实现,离不开节能、减排、固碳、碳汇等多种手段的支撑。同时,需要通过产业低碳化发展、能源绿色化转型、设施集聚化共享、资源循环化利用、碳要素智慧化管理,以在园区内部达到碳排放与吸收自我平衡,实现生产、生态、生活深度融合[3]。
园区通过整合能源投资和能源技术,构建以可再生能源为主的零碳能源系统,并配套智能电网等基础设施,有效地进行一体化的综合能源规划。电能相较于其他一次能源具有绿色、安全、环保、便捷等突出优势,构建以电力为主的能源消费,以及配套的综合能源(包括储能、充电桩等)服务,可以从整体上优化园区能源结构。结合园区用能特点,在终端能源消费环节推进“以电代煤”、“以电代气”,在物流交通环节推进“以电代油”,能够从源头显著减少碳排放。在此基础上,因地制宜布局光伏、风电、水电等清洁可再生能源,可以提高园区能源供应清洁度。
3. 产城融合化
产城功能融合化发展趋势是将产业和城市功能相互融合,实现经济多样化、创新驱动、可持续发展。这一趋势推动多元产业布局、创新产业兴起、城市更新与再生、绿色可持续发展以及数字化转型与智慧城市建设,旨在打造具有竞争力、宜居环境的现代化城市。
首先,产城融合有助于解决传统产城分离带来的问题,如通勤成本高、职住不平衡等,提高城市的整体运行效率。通过将产业与城市生活紧密结合,可以实现资源的优化配置和高效利用,促进城市与产业的协调发展。
第二,产城融合有助于推动产业升级和转型。随着新一代信息技术的快速发展,传统产业正在向高端化、智能化、绿色化方向转型。产城融合可以为产业创新提供良好的环境和平台,吸引高端人才和优质资源,推动产业结构的优化升级。
第三,产城融合还有助于提升城市品质和居民生活质量。通过完善城市基础设施、公共服务设施和生态环境建设,产城融合可以为居民提供更加优质的生活环境和公共服务,提高城市的吸引力和竞争力。
4. 产业服务专业化
依据产业基础制定发展目标、完善企业画像、开展精准招商和提供专业服务,可以促进产城功能融合化发展,实现产业升级、经济增长和城市可持续发展的目标。
深入了解本地的产业特点、市场需求和竞争优势,可以制定具体的发展目标和战略,从而引领和推动产业升级和转型。深入了解目标企业的需求和诉求,可以提供针对性的支持和服务,从而吸引和留住优质企业。提供一揽子的优惠政策、投资环境优化和配套服务,为企业提供良好的投资条件和发展环境。与企业建立良好的合作关系,提供定制化的支持和解决方案,帮助企业解决发展中的难题和挑战,推动产业的健康成长。
